基金行业与145家公募基金管理机构(一)
更新时间:2020-01-12 21:03:13
和证券行业一样,基金行业同样是表外资产远远高于表内资产的一个行业(目前其表内总资产规模约2000亿元左右、表资产管理规模却高达25万亿),因此和银保监体系的机构相比,基金行业也是轻资产行业。我们之所以聚焦基金行业,其原因在于真资管时代的背景下,基金行业在估值、人才建设、投资理念、大类资产配置以及运行机制等领域的引领地位是非常明显的,其行业地位、机构发展、基本运行以及历史脉落同样也是中国资本市场运行轨迹的具体体现。
一、 整个基金行业架构图
为后续便于分析基金行业,我们汇制如下图来明晰整个基金行业的脉落,主要说明如下:
(一)整个基金行业主要分为公募和私募两大类,当然这并非绝对划分标准,特别是资管新规之后,资产管理行业分为公募和私募两大类(后者可以投资非标),但私募投资基金从事的业务并不包括在资产管理行业里面。
(二)广义上的基金管理公司应该包括145家公募基金管理机构和79家基金子公司,其中145家公募基金管理机构还包括130家基金管理公司以及15家获得公募基金资质的资产管理机构(如券商、券商资管和保险资管等)。
(三)讨论基金行业时,市场上更多地是指公募基金业务,其可以分为封闭式基金和开放式基金,而后者可以进一步分为股票型、债券型、混合型、货币型以及其它等几大类。
(四)当然我们也无法回避基金行业中的专户业务,全称是特定客户资产管理业务(一对一和一对多),既包括通道类业务,也包括基金子公司从事的ABS业务,还包括社保基金及企业年金管理业务。

二、145家公募基金管理机构剖析
(一)机构类型:基金管理公司130家、券商资管7家、券商6家、保险资管2家
145家基金管理公司中仅有130家为纯基金公司(证监会官网2020年1月10日发布的名单是128家),另有15家为获得公募基金牌照的资管机构。其中泰康资管和人保资管为获得公募基金资格的两家保险资管公司,财通证券资管、中泰资管、渤海汇金资管、浙商资管、华泰证券资管、长江资管和东证资管等7家券商资管子公司也获得公募基金牌照,此外东兴证券、北京高华、华融证券、山西证券、国都证券以及中银国际证券等6家券商同样也获得了公募基金牌照。
(二)股东背景:券商系66家、信托系24家、个人系16家、银行系15家、没有控股股东的基金公司11家
145家基金管理公司中,以券商系和信托系居多,分别高达66家和24家(合计90家),要知道券商和信托公司数量过分别为132家和68家。除券商和信托外,银行系基金管理公司和个人系基金管理公司也分别达到15家和16家(合计31家)。
1、12家小众系基金公司:保险系6家、私募系3家、期货系2家以及互联网系、地产系各1家
我们先看下比较小众的基金管理公司。
(1)唯一的1家地产系基金公司(即河南省安融房地产开发100%持股的格林基金)、唯一的互联网金融系基金公司(即蚂蚁小微金服持股51%和天津信托持股16.80%的天弘基金)、唯一的2家期货系基金公司(即南华期货100%持股的南华基金和瑞达期货100%持股的瑞达基金)。
(2)另有3家私募系基金公司,如弘毅投资(北京)100%持股的弘毅远方基金、朱雀股权投资管理65%持股的朱雀基金、莫泰山控股的博道基金。
(3)6家保险系基金公司,分别为太平资管持股91.50%的太平基金和持股51%的国联安基金、人寿资管持股85.03%的国寿安保基金、华泰保险集团持股80%的华泰保兴基金、泰康保险集团持股99%的泰康资管、人保集团100%持股的人保资管。

2、15家银行系基金公司:国有大行5家、股份行4家、城商行4家、外资银行2家
目前共有15家银行拿到公募基金牌照,其中国有大行为交行、建行、工行、农行 、中行等5家(仅剩邮储银行),股份行为招商银行、兴业银行、浦发银行、民生银行等4家,城商行为北京银行、上海银行、南京银行和宁波银行等4家。此外另有恒生银行和意联银行两家外资银行也拿到公募基金牌照。

3、16家个人系基金公司
由公募基金或私募基金投资经理独立出来成立个人系基金公司也构成了目前基金行业的一大群体,数量上已经达到16家。2015年2月国内诞生了第一只个人系基金公司,即泓德基金,2016年4月诞生第二只(即汇安基金),2017年之后个人系基金公司的批复数量大幅增加,如同泰基金、睿远基金、中庚基金、明亚基金、蜂巢基金、博远基金、淳厚基金、达诚基金、东方阿尔法基金、惠升基金、凯石基金、合煦智远基金、恒越基金、天弘基金以及鹏扬基金等。

4、24家信托系基金公司
实际上信托系基金不仅仅包括这24家,还包括其它一些信托公司参股的基金公司(如新华基金、易方达基金等)。考虑到信托公司的本质职能便是投资,由信托公司发起设立或入股基金公司自然而然也是其业务的一部分
24家信托系基金公司包括山东国信的泰信基金、天津泰达的泰达宏利基金、吉林信托的天治基金、平安信托的平安基金、上海国信的上投摩根基金、中海信托的中海基金、中信信托的中信保诚基金、中融信托的中融基金、重庆国信的益民基金、厦门国信的圆信永丰基金、国投泰康的国投瑞银基金、中铁信托的宝盈基金、北京国信的北信瑞丰基金、中泰信托的大成基金、中诚信托的嘉实基金、山西信托的汇丰晋信基金、华宝信托的华安基金、华润深国投信托的华润元大基金、华宸信托的华宸未来基金。

5、66家券商系基金公司
券商系公募基金仍然是基金行业中最大的一个派系。
(1)6家券商资管(如财通证券资管、华泰证券资管、渤海汇金资管、浙商资管、长江资管、东证资管)以及5家券商100%持股的基金公司(如湘财证券的湘财基金、中航证券的中航基金、中金公司的中金基金、华融证券的华融基金、东方财富证券的东财基金等)。东兴证券、华融证券、北京高华、山西证券、国都证券、中银国际等6家券商也拥有公募基金牌照。
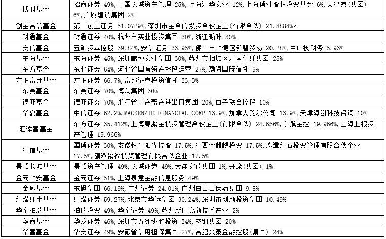
(2)其它49家券商系公募基金均由券商直接或间接控股,如中泰资管和万家基金(中泰证券)、申万菱信基金(申万宏源)、新华基金(恒泰证券)、西部利得基金(西部证券)、鹏华基金(国信证券)、南方基金(华泰证券)、融通基金(新时代证券)、长信基金(长江证券)、中信建投基金(中信建投证券)、中邮基金(首创证券)、兴银基金(华福证券)、兴全基金(兴业证券)、易方达基金和广发基金(广发证券)、信达澳银基金(信达证券)、长盛基金(国元证券)、长城基金(长城证券)、银华基金(西南证券)、光大保德信基金(光大证券)、富安达基金(南京证券)、海富通基金(海通证券)、博时基金(招商证券)、华夏基金(中信证券)等。



6、11家其它派系基金公司
另外有11家其它派系基金公司,多数为金融控股公司拥有,如红土创新基金(深圳市创新投资基金100%持股)、清华控股的诺德基金、新沃资本控股的新沃基金、建银投资控股的国泰基金等等。

(三)地区分布:上海、深圳、北京合计120家,广东和浙江各5家,福建4家、西藏3家,重庆2家,6个省份各1家
145家基金公司的分布相对较为集中,且多与其母公司注册地位于同一个地方。目前来看上海、深圳和北京分别拥有65家、32家和23家基金公司,合计达到120家。显然数量过于集中的这三个地方没有太多讨论意义,我们将重点聚焦于其它地区。
1、六个省份各拥有1家。分别为河北的保定(即华融证券100%持股的华融基金)、山西的太原(即拥有公募基金牌照的山西证券);天津(即货币基金规模最大的天弘基金);新疆的乌鲁木齐(即钜盛华持股30%和深粤控股持股25%的新疆前海联合基金)、陕西的西安(即朱雀基金)以及广西的南宁(即国海证券持股51%的国海富兰克林基金)。
2、重庆拥有2家,且均为信托系,即新华基金(新华信托)和益民基金(重庆国际信托)。
3、福建拥4家,其中福州2家(即兴业银行持股90%的兴业基金、华福证券持股76%的兴银基金)以及厦门2家(即厦门国际信托持股51%的圆信永丰基金、瑞达期货持股100%的瑞达基金)。
4、西藏拥有3家,分别为泓德基金、惠升基金和西藏东财基金(东方财富100%持股),前面两家为个人系基金公司。
5、除深圳之外的广东拥有5家,其中广州拥有2家(即东旭集团持股66.19%的金鹰基金、广州科技金融创新投资持股50%的富荣基金)以及珠海拥有3家(即易方达基金、广发基金和中科沃土基金)。
6、浙江拥有5家,其中杭州3家(分别为浙商基金、浙商资管和财通证券浙商);金华1家(即南华期货100%持股的南华基金)以及宁波1家(即宁波银行持股71.49%的永赢基金)。
(四)成立时间:主要集中于2003-2004年以及2013-2018年两个时间段,2015年之前以金融体系基金为主
从历年公募基金管理公司获批数量的演变趋势可以更好把握政策导向。
1、整体上看在历史上有两个时间段基金公司获批的数量比较多、比较集中,如2003-2004年合计获批23家,2013-2018年合计获批66家,这两个时间合计共达到89家。
2、我国基金公司最初主要以信托系和券商系为主,直到2002年银行系和2003年保险系基金才正式问世。
3、我国个人系基金、私募系基金、地产系基金、互联网系基金等均产生于2015年之后,因为2015年之前的基金公司主要以金融体系内为主。

(五)注册资本:前10大基金公司均为券商系或银行系(前6大为券商系)
1、从145家基金公司的注册资本情况来看,目前注册资本超过20亿元的基金公司有6家,且均为获得公募基金牌照的券商系,严格来讲并不算真正的基金公司,这6家分别为华融证券、国都证券、山西证券、东兴证券、华泰资管、中银国际证券。
2、注册资本排名第7至第10名的基金公司均为银行系,分别为浦银安盛基金、农银汇理基金、鑫元基金和招商基金,毕竟银行是金融体系是最大的金主。
从注册资本的分布上来看,有25家基金公司的注册资本为1亿元,注册资本在10亿元以下的有124家、5亿元以下的有114家,注册资本在10-20亿元之间的基金公司有14家。
